“并肩抗艾,温暖同行” ——我校12.1世界艾滋病日宣传外场活动圆满结束
“热血传递,生命接力”——我校无偿献血活动圆满落幕
岐黄志愿者协会联合北京第十二中学“中医药文化进校园”活动顺利举行
第十一届社团文化月:校园激情盛宴,圆满收官
我校第三期“杏林青马”团学青年主题沙龙成功举办
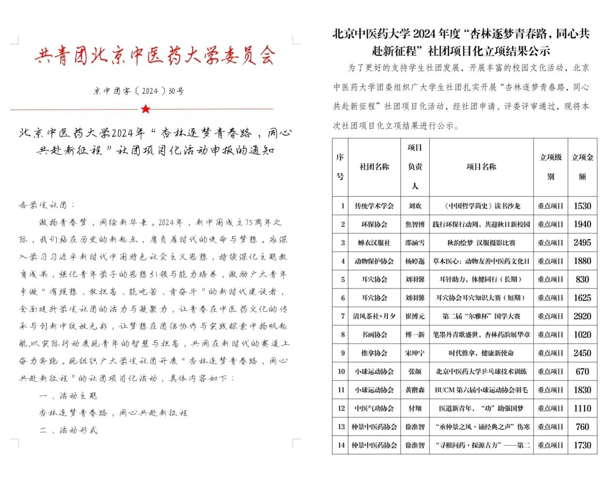
我校2024年社团项目化活动顺利完成
“共筑毒品防线,构建和谐校园” ——我校远离毒品讲座圆满落幕
2024年岐黄志愿者协会志愿文化月活动顺利举行
突破 | 我校双创团队首次入选全国大学生创新年会
喜报!我校2024年首都“学生最喜爱的社团”+1