******世界杯官网中文版—官方赛事信息、球队数据与赛程查询
您所在的位置:首页 - 青年资讯 - 杏林公告

杏林公告

关于评选2020-2021学年北京市优秀共青团员、优秀共青团干部、五四红旗团委(团支部)的名单公示

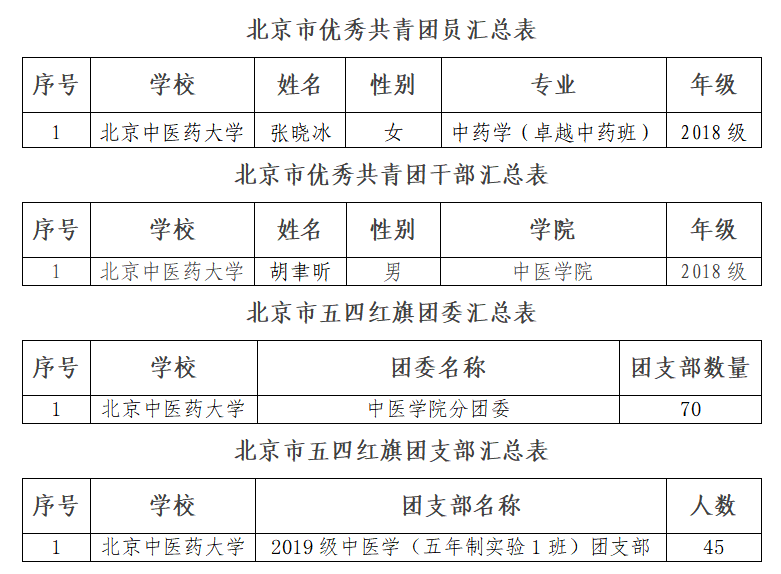
依照《关于申报“北京市优秀共青团员、优秀共青团干部、五四红旗团委(团支部)”的通知》文件要求,经过申请,学院审核,学校评审委员会评审投票,共评选出世界杯官网2020-2021学年北京市优秀共青团员1人、优秀共青团干部1人、五四红旗团委1个、五四红旗团支部1个 现将名单公示如下:
世界杯官网

公示时间从31日到35日,如有异议,请3512点前将意见反馈给校团委组织部。

联系人:张力 010-53911571

联系地址:良乡东院学活302办公室

共青团世界杯官网委员会

2021年3月1日